易博体育
首 页
走进易博体育
新闻通告
产品介绍
乐成案例
技术与研究
联系易博体育
搜索
热线:0813-6280463
Menu
搜索
热线:0813-6280463
首 页
走进易博体育
新闻通告
产品介绍
乐成案例
技术与研究
联系易博体育
新闻通告
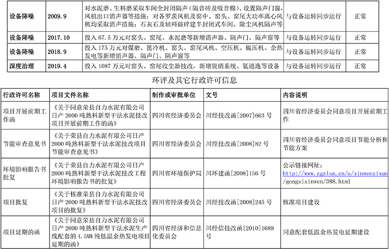
环保信息果真表
来源:未知 时间:2020-01-15 17:01 浏览次数:次
上一篇:
排污许可证
下一篇:
窑头窑尾烟气排放连续监测小时数据
网站地图